Sorghum

Sorghum
Pangenome overview
variants
Selective sweeps
Phenotyping media
Phenotyping  media
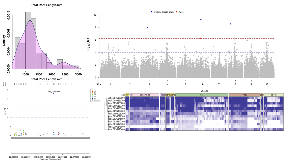
GWAS output

Sorghum (Sorghum bicolor), initially domesticated in tropical Africa, is a climate-resilient crop widely cultivated for food, feed, and biofuel. Breeding has enhanced its adaptation to diverse agroecologies, including temperate environments. However, elite lines developed by private companies in the U.S. remain underutilized in public breeding programs.

Discover important genomic variants in sorghum through our pangenome initiative, which brings together elite ex-PVP lines and diverse wild accessions. By uncovering variation with potential functional relevance, we aim to illuminate the evolutionary history, trait adaptation, and agronomic value of this vital crop.

In this portal, we present a sorghum pangenome constructed using haplotype-resolved assemblies from two wild accessions and 46 U.S. ex-Plant Variety Protection (ex-PVP) lines. The pangenome revealed conserved telomere regions and collinearity among elite lines, suggesting counter-selection during breeding. Over 6,000 gene families absent from the reference genome BTx623 were discovered, including private genes enriched for chloroplast and catalytic functions. Transposable elements comprised ~65% of the genome, highlighting its dynamic nature. Selection scans identified both ancient and recent sweeps.

Users can explore genomic variation and gene family evolution directly through the interactive tools integrated into this portal, including JBrowse for genome navigation and OrthoBrowser for comparative analysis. Additionally, all datasets are accessible via SorghumBase Release 8.0.